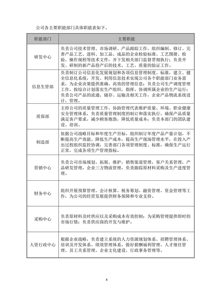
首页
关于雅虎
产品与技术
新闻媒体中心
投资者关系
职业发展
联系我们
新闻媒体中心
公司动态
行业动态
企业文化活动
当前位置:
首页
/
新闻媒体中心
/
公司动态
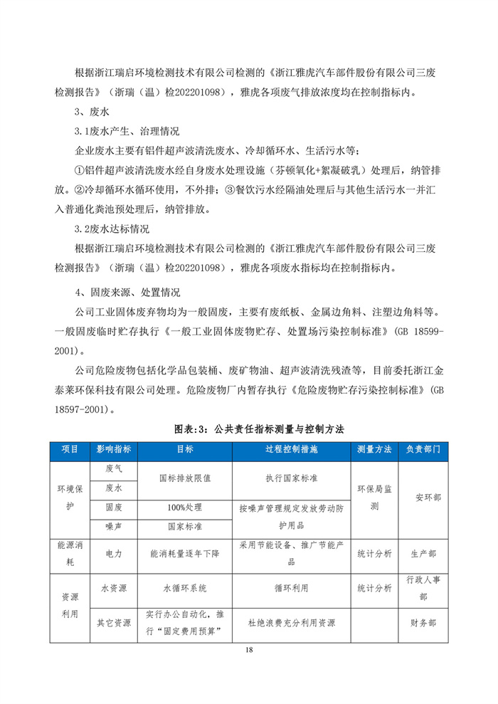
雅虎社会责任报告-2021
上一篇新闻:
2020年度社会责任报告信息公示
下一篇新闻:
YH DOC007商业道德管理控制程序